全校师生:
团省委于近期启动2026-2027年度广东大学生志愿服务“百千万工程”专项行动招募选拔,现将有关事项通知如下。
一、项目简介
广东作为西部计划首批实施省份之一,2003年以来累计招募派遣2.5万名大学生志愿者积极奔赴西藏、新疆等14个中西部省区和粤东西北基层一线。2025年起,在西部计划全国项目办的指导下,团省委、省委社会工作部、省教育厅、省财政厅、省人力资源社会保障厅、省农业农村厅联合实施广东大学生志愿服务“百千万工程”专项行动(以下简称志愿服务“百千万工程”行动)。
志愿服务“百千万工程”行动作为西部计划在广东实施的地方项目,服务地为粤东粤西粤北地区12个地市(汕头市、韶关市、河源市、梅州市、汕尾市、阳江市、湛江市、茂名市、清远市、潮州市、揭阳市、云浮市)以及肇庆市、惠州市龙门县、惠东县、博罗县的基层一线。
二、招募对象及条件
(一)招募对象
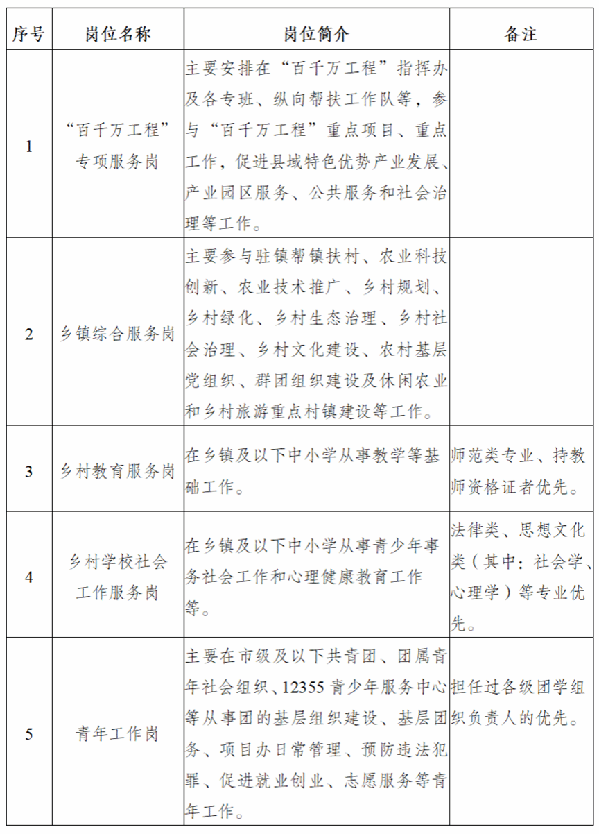
面向普通高等学校(教育部《全国普通高校名单》所列高校)应届毕业生或在读研究生。
(二)招募条件
1.具有一定的组织协调能力和团队合作能力,具有吃苦耐劳、无私奉献的精神;
2.身心健康,符合项目体检及心理素质要求,具备能胜任基层工作的基本素质和能力;
3.应届毕业生志愿者在到岗之前须获得毕业证书;
4.其中乡村教育类岗位,优先师范类专业、持教师资格证者;
5.特定岗位应具备相应的专业背景和相关经历。
三、岗位类型

四、政策保障
1.服务期满1年,对志愿者的服务情况做出鉴定,存入本人档案;考核合格的颁发服务证,作为志愿者服务经历的证明。
2.依实际服务年限计算服务期及工龄(参加工作时间按其到基层报到之日起算)。
3.服务2年以上且考核合格的,服务期满后3年内报名参加全国硕士研究生招生考试(不含单独考试),可申请享受初试总成绩加10分,同等条件下优先录取。
4.参加项目前无工作经历的志愿者服务期满且考核合格后2年内,在参加机关事业单位考录(招聘)、各类企业吸纳就业、自主创业、落户、升学等方面同等享受应届高校毕业生的相关政策(服务期满后方能享受)。
5.按规定符合相应条件的,可享受相应的学费补偿和助学贷款代偿政策。
6.服务期满1年且考核合格后,可按规定参加职称评定。
注意:参加项目的志愿者不纳入广东省机关事业单位“基层服务项目人员”的专项考录(招聘)岗位报考范围。
五、招募选拔
(一)系统报名
报名人员应于5月10日前通过大学生志愿服务西部计划信息系统(http://xibu.youth.cn)和“i志愿”系统(https://www.gdzyz.cn)进行双报名。
(二)审核备案
报名者在全国系统完成报名后,下载打印报名表,提交至所在院系团委审核盖章。学院团委应对报名信息进行核对,重点关注报名内容真实性、综合测评情况(能否如期取得毕业证、学位证)、家庭支持情况(与家长确认签订知情同意书情况)等信息,针对不符合招募条件或家庭不支持参与项目的报名者,原则上审核不通过。
学院团委于报名结束后将报名表提交至校团委审核备案,校团委根据审核结果在全国系统、“i志愿”系统进行操作。
(三)选拔考试
校团委结合报名人数等实际情况,采取线上或线下方式,认真组织选拔考试,确定拟录用人选。选拔将于5月中旬进行,具体安排另行通知。
六、其他事宜
1.学校将安排线上线下宣讲会,请留意后续通知;
2.若有相关疑问,可扫码加入咨询群;


3.关注“汕大青年”公众号了解更多资讯。

共青团汕头大学委员会
2026年4月9日